ТЕСТ 9

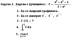
RowBox[{RowBox[{RowBox[{Задача,  , 1.,  , Да&# ... p;      , RowBox[{5.,  , Underscript[lim, x -∞] f}]}]

RowBox[{RowBox[{Задача,  , 2.,  , Да,  , l ... 7;ртае графиката .}]

RowBox[{Задача,  , 3.,  , Да,  , се ...   , Underscript[lim, x1] (Underoverscript[∑, n = 1, arg3] x^(2n)/(1 - x^(2n + 1)))}]

RowBox[{RowBox[{Задача,  , 4.,  , Да,  , l ... ункцията : g (x, y)}], =,  , ^(-x^2 + y)}]

RowBox[{Задача,  , 5.,  , Да,  , се ... 7;грал : ∫_0^∞∫_1^йg (x, y) yx .}]

[Обратно в Съдържание]