Тест № 4

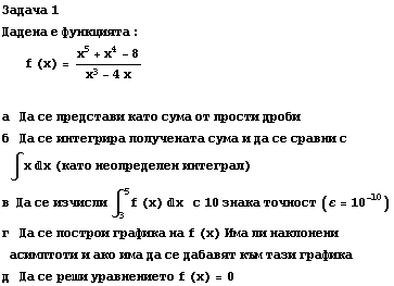
Задача 1 Дадена е ... 6;и уравнението f (x) = 0

Задача 2 Да се наl ... 1074;ува : S = Underoverscript[∑, n = 0, arg3] ((-1)^n + 3^n)/4^n

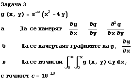
Задача 3 g (x, y) = ^(-x) (x^2 - 4y) а  ... ) yx, с точност ε = 10^(-10)

[Обратно в Съдържание]