Тест № 12

Задача 1 Дадена е ... 085;ите кубове : x_1^3, x_2^3, ... 

Задача 2 Да се наl ... #1084;ата : S = Underoverscript[∑, n = 1, arg3] (n2^n + 3^n)/n3^n

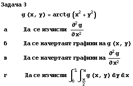
Задача 3         & ... 80;зчисли ∫_0^1∫_x/2^xg (x, y) yx

[Обратно в Съдържание]