Тест №11

Задача 1 Дадена е ... nbsp; ако има корени

Задача 2 Да се наl ... 090;вува : S = Underoverscript[∑, n = 1, arg3] 4^nsin41/2^n

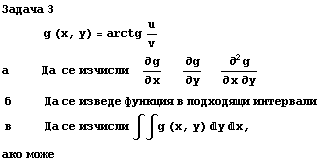
Задача 3         & ... 80; ∫∫g (x, y) yx, ако може

[Обратно в Съдържание]