ТЕСТ 1

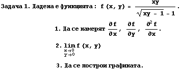
RowBox[{RowBox[{RowBox[{Задача,  , 1.,  , Да&# ... 0;рои,  , графиката .}]}]

RowBox[{RowBox[{Задача,  , 2.,  , Да,  , l ... 1075;рафиката,  , на,  , g, (x) .}]}]

RowBox[{Задача,  , 3.,  , Да,  , се ... 0;мист : Underoverscript[∑, n = 0, arg3] x^2^n/(1 - x^2^(n + 1)) .}]

RowBox[{Задача,  , 4.,  , Да,  , се ... ; се изчислят x_1 + y_1, ... 

[Обратно в Съдържание]